רע¶¯Îï¿óÎïÔªËØÓªÑøÓ뽡¿µ

¹Ø×¢¹«ÖںйØ×¢ÊÓÆµºÅ

ÁªÏµµç»°400-027-1997

ÁªÏµµç»°19183816468

bbin±¦Ó¯-ÐÂÎÅÖÐÐÄ

ÈÈËѹؼü´Ê£º µ°¼¦ËÇÁÏÌí¼Ó¼Á³§¼Ò ÉúÎïËÇÁÏÌí¼Ó¼Á Ìí¼Ó¼ÁËÇÁÏ ËÇÁÏÌí¼Ó¼Á³§¼Ò

ÆóÒµÔÆ¼¯µÄ̽Ë÷¾«Î¢°ÂÃØ¼¼Êõ½»Á÷»áÓÐÄÄЩ½ÓµØÆøµÄ¸É»õ£¿

À´Ô´£ºbbin±¦Ó¯Î¢ÓªÑø | ·¢²¼ÈÕÆÚ£º2022-07-26

  ÆóÒµÔÆ¼¯µÄ̽Ë÷¾«Î¢°ÂÃØ¼¼Êõ½»Á÷»á ÓÐÄÄЩ½ÓµØÆøµÄ¸É»õ£¿

  ʱ¹âÇådz£¬ËêÔÂÎÞÑÔ£¬ÆßÔµĹÊÊÂÕýÔÚÇÄÈ»ÉÏÑÝ¡£ÓÐÈ˱¼¸°ÏòÍùµÄÊ«ºÍÔ¶·½£¬ÓÐÈ˳ɾͼÒÍ¥µÄÕôÕôÈÕÉÏ¡£¶øÎÒÃÇ£¬Ò²ÔÚÃÀÀöµÄ·çóÝÖ®³ÇΫ·»¹²¸°Ò»³¡ÏÄÈÕµÄÃÀºÃÔ¼¶¨¡ª¡ª7.22̽Ë÷¾«Î¢°ÂÃØ¼¼Êõ½»Á÷»á¡£±¾´Î»áÒéÑûÇëµ½bbin±¦Ó¯¼¯Íŵĸ÷λר¼ÒÀÏʦÒÔ¼°É½¶«¡¢ºÓÄϵȵصÄÎåÊ®ÓàλÆóÒµ´ú±í²Î¼Ó£¬ÄÚÈÝ·ÖΪÁ½²¿·Ö£¬²Î¹ÛΫ·»¹¤³§ºÍ¼¼Êõ½»Á÷»á¡£

  Ò»¡¢Í¸Ã÷¹¤³§ÐÐ-²Î¹ÛΫ·»¹¤³§Æª

  ²Î¹Û¹¤³§»·½Ú½Ó½ü50ÈË£¬·ÖÁ½Åú½øÐвι۽»Á÷£¬ÓÉɽ¶«bbin±¦Ó¯ÉúÎï¿Æ¼¼ÓÐÏÞ¹«Ë¾Ð¤ÇÙ³§³¤´øÁì¿Í»§²Î¹Û¹¤³§£¬Ï¸Öµؽ²½â¹¤³§µÄ¸÷Éú²úÉ豸ºÍ¾ßÌ幤ÒÕÁ÷³Ì£¬²¢ºÍ¿Í»§¾ÍÉú²úºÍÆ·¿Ø»·½ÚµÄ¹Ø¼ü¿ØÖÆµã½øÐн»Á÷£¬¿Í»§·×·×½«É豸½øÐÐÅÄÕռǼ¡£¿Í»§¶ÔÖÇÄÜ»¯µÄÉú²úÉ豸£¬¾«ÒæµÄ¹¤ÒÕÁ÷³Ì£¬¾«Ï¸»¯Ï¸½Ú¹ÜÀí£¬Ô­Áϼ°³ÉÆ·¿âµÄÕû½àÓÐÐòµÈ·½Ãæ¸øÓè¸ß¶ÈÔÞÑï¡£

  ¶þ¡¢ ¼¼Êõ½»Á÷Ê¢Ñ硪¼¼ÊõÂÛ̳ƪ

  ¼¼Êõ½»Á÷ÂÛ̳»·½Ú£¬ÓÉbbin±¦Ó¯¾­ÀíÐÏÅÎÅÎÖ÷³Ö¡£

  ÎÒ˾¶¯ÎïÓªÑøÊÂÒµ²¿×ܾ­ÀíÀîµÂ¾ü×÷¡°Î¢Á¿ÔªËØÐÐÒµÇ÷ÊÆ¼°²úÒµ¼ÛÖµ¡±±¨¸æ£¬Àî×ܾͽüÄêÀ´ËÇÁÏÐÐÒµµÄ·¢Õ¹ÏÖ×´¡¢ÐÐÒµÕûºÏ¡¢ÆóÒµ¾Û½¹µÈ·½Ãæ½øÐÐÁË·ÖÎö¡£½éÉÜÁËbbin±¦Ó¯¼¯ÍŽü¼¸ÄêΪÐÐÒµËù×öµÄ¹±Ï×£¬°üÀ¨²»¶Ï´´ÖÆÎ¢Á¿ÔªËØÐÂÐÎ̬ºÍ¼ÁÐÍ£¬·¢¾ò΢Á¿ÔªËصÄй¦Äܼ°ÆäÓ¦Ó㬴Ӵ«Í³µÄÎÞ»ú΢Á¿ÔªËص½ÏÖÔÚÒÔÓлú΢Á¿ÔªËØÎªÖ÷µÄ¾Û½¹£¬²¢¾ÙÀýbbin±¦Ó¯¼¯Íž­¹ýÈý´Î¼¼Êõ´´Ð£¬½«¸ß¼ÁÁ¿Ìí¼ÓµÄÆÕͨÑõ»¯Ð¿´´ÖÆÎªÎÞÐè°ü±»¾ÍÄܹýθµÄÕû³¦Ð¿²úÆ·£¬µ½Î´À´ÓÃÁ¿¸üµÍ¡¢Ð§¹û¸üºÃµÄÑõ»¯Ð¿ÐÂÐÎ̬¡£Ï£ÍûÄܹ»Í¨¹ýÕâЩм¼ÊõµÄÓ¦ÓÿÉÒÔ¸ø¶¯Îï´øÀ´¸£Àû£¬ÎªÐÐÒµ´øÀ´¸ü´ó½ø²½¡£

bbin±¦Ó¯Ì½Ë÷¾«Î¢°ÂÃØ¼¼Êõ½»Á÷»á

  bbin±¦Ó¯Ñо¿Ôº¸±Ôº³¤µËÊËΰ×÷ÁË¡°¼ÒÇÝËÇÁϽµ±¾ÔöЧµÄ¾«Î¢Ð¼¼ÊõÓ¦Óð¸Àý¡±·ÖÏí£¬Ò»ÊÇÓлú΢Á¿ÔªËØÔÚ¼ÒÇÝËÇÁϵÄÓÅÊÆ£¬°üÀ¨¸Ê°±ËáÌúÔÚË«¸ßËÇÁÏÖеÄÓ¦Óã¬Äܹ»±£»¤ËÇÁÏÖеÄάÉúËØ¡¢Ã¸ÖƼÁµÈÓªÑø³É·Ö²»±»ÆÆ»µ£¬»¹¾ßÓиÄÉÆµ°¿ÇÑÕÉ«£¬Ìá¸ß¼¡ºìµ°°×£¬¸ÄÉÆÈâÉ«µÄ×÷Óã¬Í¬Ê±ôÇ»ùµ°°±Ëá΢Á¿ÔªËؾßÓÐË«ÖØ×÷Óã¨Î¢¿óÓªÑøÓëµ°°±ËáÓªÑø£©¼°¶àÖÖ¹¦Ð§£¬ÖµµÃ¹Ø×¢µÄÊÇÓлú¶à¿óÔÚÈâÇݼ°µ°ÇÝÉÏ¿ÉÒÔ¼õÁ¿Ê¹Ó㬹ʿÉÒÔ½ÚÊ¡»ò½µµÍ³É±¾£¨Èçð°¶¼Ò¼ºÅ350¿Ë·½°¸¼°H1232k+500¿Ë·½°¸£©¡£¶þÊÇôÇ»ùµ°°±Ëá¸ÆµÄÌØÐÔ¼°ÇÝÁÏÓ¦ÓÃÓÅÊÆ£¬ÔÚµ°ÇÝËÇÁÏÉÏ1·ÝôǸƿÉÌæ»»0.9·ÝDLµ°°±Ëᣨͬʱ²¹³äÓлú¸Æ¼°Î¬ÉúËØC»îÐÔ£©£¬ÔÚÈâÇÝËÇÁÏÉÏ1·ÝôǸƿÉÌæ»»1·ÝDLµ°°±ËᣨͬʱÔöÇ¿¿¹Ñõ»¯¡¢¿¹Ó¦¼¤µÈ¹¦ÄÜ£©£»ÈýÊÇ·ÖÎö¼¦ÏÙθ-¼¡Î¸Ñ׵IJ¡Ô­¼°½â¾ö·½°¸£¨Î¸»Æ½ð¿ÅÁ££©£¬ÖµµÃÒ»ÌáµÄÊÇÿ¶ÖÁÏʹÓÃ5¹«½ïθ»Æ½ð¿ÉÌæ»»5¹«½ïÓñÃ×¼°ÓлúÎø100¿Ë£¬¼¸ºõ²»Ôö¼Ó³É±¾¡£ËÄÊǽéÉÜÐÂÐ͵ÄÄÉÃ×Îø(ĦÁ¦Îø)µÄÓÅÊÆÓëЧ¹û£¬ÔÚ¿¹Ñõ»¯Ó¦¼¤·½ÃæÐ§¹û׿Խ£¬ÇÒÌí¼Ó³É±¾ÓÐÒ»¶¨ÓÅÊÆ¡£

µËÊËΰ×÷¡°¼ÒÇÝËÇÁϽµ±¾ÔöЧµÄ¾«Î¢Ð¼¼ÊõÓ¦Óð¸Àý¡±·ÖÏí

  bbin±¦Ó¯£¨³É¶¼£©Ð²ÄÁϿƼ¼ÓÐÏÞ¹«Ë¾²úÆ·¾­ÀíÕż̽Ü£¬×÷ÁË¡°ÖíËÇÁϽµ±¾ÔöЧ֮ÐÂÐÍ΢Á¿ÔªËصķ½°¸¡±·ÖÏí£¬½éÉÜÁ˸÷΢Á¿ÔªËØÔÚÖíÉϵÄ×÷Ó㬲¢½øÒ»²½½âÃÜÀî×ÜÔÚÖ´Çʱ˵µÄÑõ»¯Ð¿Èý´Î¼¼Êõ´´ÐºóÕû³¦Ð¿µÄÓÅÊÆ¡¢¹¦Ð§¼°¾ßÌåÓ¦Ó÷½°¸£¬ÒÔ¼°ÔÚ²»Í¬Éú³¤½×¶ÎÖíµÄÏàÓ¦Ó¦Ó÷½°¸£¬Èéö¦±¦¡¢ÉýÖ³±¦¡¢ÃÀ±ì±¦+¡£

Õż̽Ü×÷¡°ÖíËÇÁϽµ±¾ÔöЧ֮ÐÂÐÍ΢Á¿ÔªËصķ½°¸¡±·ÖÏí

  bbin±¦Ó¯Ñо¿ÔºÔº³¤Îâ±ø£¬×÷ÁË¡°Çå½àËÇÁÏ£­Å»Í¶¾ËØÌåÍâÌåÄÚ°ÐÏò½µ½âÓ¦ÓÃм¼Êõ¡±·ÖÏí£¬½éÉÜÁËŻͶ¾ËصÄÎÛȾÏÖ×´¼°ÌØÐÔ£¬ÓÈÆäչʾÁËŻͶ¾ËضÔÇÝÀàΣº¦µÄз¢ÏÖ£¬²ûÊÍÁ˼ª³¦ÇåÌåÄÚ¿ìËÙ½µ½âŻͶ¾ËصÄ×÷ÓûúÀí£¬½µ½âЧÂʵȣ»²¢Ìá³ö¿ÉÒÔͨ¹ý¶Ô¼ÒÇÝʳÃÓÖеÄŻͶ¾Ëغ¬Á¿µÄ²â¶¨ºÍ¶ÔÖíÄòÒºÖÐŻͶ¾Ëغ¬Á¿µÄ¼ì²â£¬À´Ñé֤ŻÍ¶¾Ëؽµ½â²úÆ·µÄÕæÕýµÄ×÷ÓÃЧ¹û£¬ÔÚËÇÁÏÖÐÌí¼Ó¼ª³¦Çå20·ÖÖÓ£¬½µ½âÂÊ¿ÉÒÔ´ïµ½64.55%£¬¼ª³¦ÇåÕæÕýµÄ×öµ½ÁËÈö¯Îï³Ôµ½Á˲»¸ø³¦µÀÔì³É¸ºµ£µÄºÃËÇÁÏ¡£

Îâ±ø×÷¡°Çå½àËÇÁÏ£­Å»Í¶¾ËØÌåÍâÌåÄÚ°ÐÏò½µ½âÓ¦ÓÃм¼Êõ¡±·ÖÏí

  ºÓÄϼÓÍú¼¯Íż¼ÊõÍõ־ȫÀÏʦ×÷¡°Ò×¼ìÃÀÖúÁ¦ÆóÒµ²úÆ·Éý¼¶¡±µÄ±¨¸æ£¬Ö÷Òª½éÉÜù¾ú¶¾ËضÔËÇÁÏÔ­ÁϵÄÎÛȾÇé¿ö£¬¶ÔËÇÁϲúÆ·Æ·ÖʵÄÓ°ÏìÒÔ¼°Ò×¼ìÃÀÄܹ»¿ìËÙ¼ì²â³öù¾ú¶¾Ëغ¬Á¿£¬ÓÐÖúÓÚËÇÁÏÆóÒµ¶¨Á¿²â¶¨ËÇÁϼ°Ô­ÁÏÖеÄù¾ú¶¾ËØÎÛȾÇé¿ö¡£

Íõ־ȫÀÏʦ×÷¡°Ò×¼ìÃÀÖúÁ¦ÆóÒµ²úÆ·Éý¼¶¡±µÄ±¨¸æ

  bbin±¦Ó¯Ñо¿ÔºÔº³¤Îâ±ø£¬»¹×÷ÁË¡°½µ±¾ÌáÖÊ£¬ÓÍÖ¬Ô¤Ïû»¯ÊµÓü¼ÊõÔËÓð¸Àý¡±µÄÑݽ²£¬ÓÃÊÓÆµµÄ·½Ê½³ÊÏÖÁËÀûÖ¬ÃÀ¶ÔÓÍÖ¬Ô¤Ïû»¯µÄʵÑéЧ¹û£¬½éÉÜÁËÀûÖ¬ÃÀͨ¹ý½µµÍÓ͵εÄÁ£¾¶´óСºÍ±íÃæÕÅÁ¦£¬´Ó¶øÌá¸ßÓÍÖ¬µÄÀûÓÃÂÊ£¬¶øÇÒbbin±¦Ó¯¼¯ÍÅ»¹×ÔÖ÷Ñз¢ÁËÅäÌ×Åç¼ÓÉ豸£¬²¢·ÖÏíÁËÀûÖ¬ÃÀÔÚÈ⼦ÁÏÉÏÓ¦ÓõݸÀý£¬Äܹ»Ìá¸ßËÇÁϽáºÏË®£¬½µµÍºÄÄÜ£¬Ìá¸ß²úÁ¿£¬Ã¿¶ÖËÇÁÏ¿ÉÒÔ½ÚÊ¡5kgÓÍÖ¬£¨60Ôª/¶Ö£©£¬Ã¿¶ÖËÇÁϵľ»ÊÕÒæÊÇ66.94Ôª£¬Îª¿Í»§ÔöЧ½µ±¾¡£

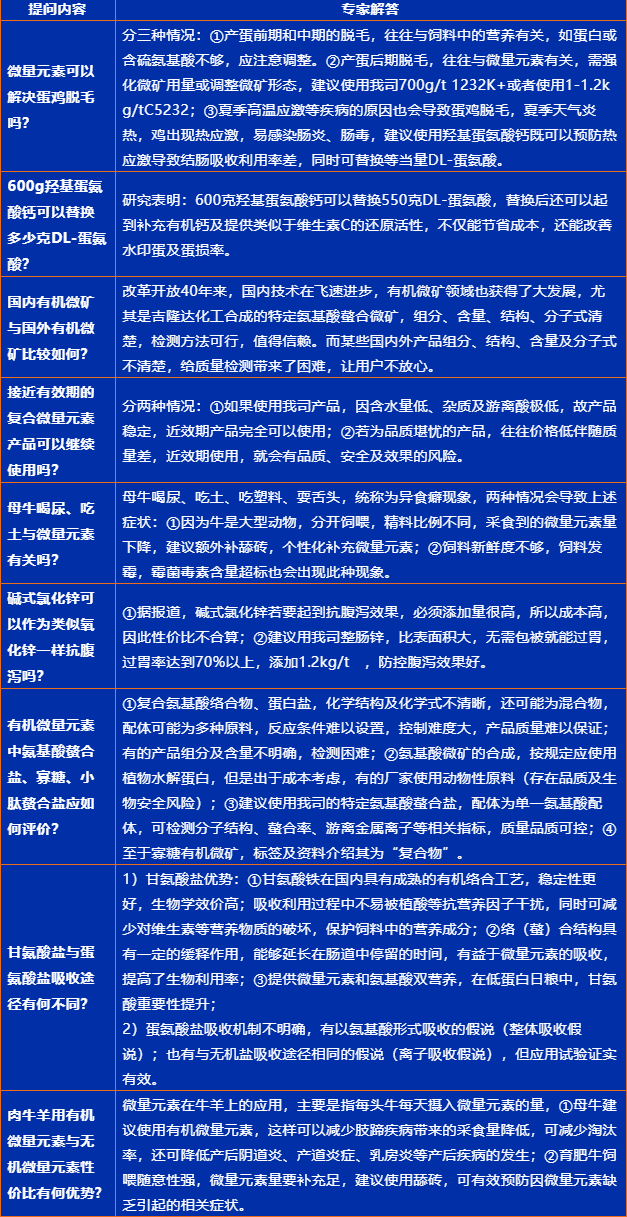
  ̽Ë÷¾«Î¢°ÂÃØ£¬¼¼ÊõʼÖÕÏÈÐС£Ì½Ë÷µÄÈËÉú£¬¾ÍÊÇ¿ìÀÖµÄÈËÉú¡£ÔÚ¼¼Êõ»¥¶¯»·½Ú£¬¿Í»§ÅóÓÑÃÇ·×·×ÏòÎÒ˾µÄר¼ÒÀÏʦÃÇÌá³öÁ˺ܶàÓйØÎ¢Á¿ÔªËØÓ¦ÓõÄÏà¹ØÖªÊ¶£¬¾ßÌåÄÚÈÝ»ã×ÜÈçÏ£º

¿Í»§ÓйØÎ¢Á¿ÔªËØÓ¦ÓÃÏà¹ØÖªÊ¶µÄÌáÎÊ

bbin±¦Ó¯Ì½Ë÷¾«Î¢°ÂÃØ¼¼Êõ½»Á÷»á

  Ïà¾Ûʱ¼ä×ÜÊǶÌÔÝ£¬¼¼Êõ½»Á÷»áÔÚ³©ËùÓûÑÔµÄ̽ÌÖ½»Á÷ºó½áÊø¡£bbin±¦Ó¯¼¯ÍÅ×÷Ϊ¾«Î¢¹¦ÄÜÓªÑøµÄ³«µ¼Õߣ¬²»¶Ï̽Ë÷¾«Î¢°ÂÃØ£¬Ñз¢Óë¼¼ÊõÍŶӽ«Ìṩ¸ü¶àµÄÐÂÐÍ΢Á¿ÔªËØÔÚÐóÇÝÉϽµ±¾ÔöЧµÄ·½°¸£¬Èÿͻ§µÄ²úÆ·¸ü¾ß¾ºÕùÁ¦¡£

bbin±¦Ó¯Ì½Ë÷¾«Î¢°ÂÃØ¼¼Êõ½»Á÷»á

  ÕдýÍíÑç²»µ«Æø·ÕÈÚÈÚ£¬¶øÇÒ½»Á÷ÄÚÈݸü¹ã·º¡¢ÉîÈë¡¢½ÓµØÆø¡£

¡¾±¾ÎıêÇ©¡¿ bbin±¦Ó¯ ̽Ë÷¾«Î¢°ÂÃØ¼¼Êõ½»Á÷»á

¡¾ÔðÈα༭¡¿

×îÐÂ×ÊѶ

sitemap¡¢µØÍ¼