专注动物矿物元素营养与健康

关注公众号 关注视频号

联系电话400-027-1997

联系电话19183816468

bbin宝盈-新闻中心

热搜关键词: 蛋鸡饲料添加剂厂家 生物饲料添加剂 添加剂饲料 饲料添加剂厂家

微量元素的营养作用和配方应用!

来源:bbin宝盈微营养 | 发布日期:2021-05-25
表1:不同微量元素对不同阶段猪的营养功能
饲料添加剂
饲料添加剂

表2:不同阶段猪日粮配方中不同微量元素的配方设计
饲料添加剂

表3:猪疾病及相关微量元素
饲料添加剂

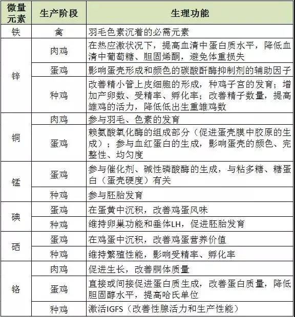
表4:不同微量元素对不同阶段鸡的营养功能
饲料添加剂

表5:不同阶段鸡日粮配方中不同微量元素的配方设计
饲料添加剂

表6:鸡疾病与相关微量元素
饲料添加剂

    四川bbin宝盈生物科技集团有限公司,在全球拥有近2000家客户,产品覆盖30多个国家和地区。涉及添加剂饲料,生物饲料添加剂,蛋鸡饲料添加剂,市场占有率达20%。

【本文标签】 bbin宝盈 饲料添加剂

【责任编辑】

最新资讯

sitemap地图